一、背景
(一)2016年各行业较大级以上事故统计分析

数量统计 伤亡人数统计
从上图的统计中可以得出以下结论:
Ø 从事故发生数量来看:建筑业的事故发生数量仅次于交通运输业,较大级以上事故就发生42起,远远高于其他行业;
Ø 从事故的伤亡人数来看:建筑业的伤亡人数同样仅次于交通运输业,伤亡人数也远远高于其他行业;
Ø 从伤亡人数/事故发生数量来看,在建筑行业中每发生一次事故,平均伤亡人数最高。
由于建筑行业从涉及人员范围来讲远小于交通运输行业,所以从某种程度来分析,建筑行业的潜在危险程度居于其他行业之首。所以作为建筑施工企业,我们应该对建筑安全问题加以重视,研究导致建筑事故易发的原因,在平时的施工过程中加以防范。
(二)海因里西法则
当一个企业有300起隐患或违章,非常可能要发生29起轻伤或故障,另外还有一起重伤、死亡事故。这个统计规律说明了在进行同一项活动中,无数次意外事件,必然导致重大伤亡事故的发生。要防止重大事故的发生必须减少和消除无伤害事故,要重视事故的苗头和未遂事故,否则终会酿成大祸。也就是说重大事故是可以防止的,而不是靠运气!
(三)安全管理中常见问题
根据调查与现场反馈,我们总结了各层级在安全管理过程经常碰到的问题,如下:
(四)公路工程施工安全管理系统
从上述问题可见,建立施工、监理、业主与行业主管部门多位一体的管理平台,提高整体安全管理水平非常急迫。所幸现在互联网技术成熟发达,为此提供了可能性!经过多年的现场调查、经验积累与产品运行,我们公司不断研发升级,集成专业的工程施工安全管理系统。
系统以公路水运工程“平安工地”考核评价标准为准绳,重大风险源管理为主线,通过互联网技术、二维码技术、FIRD技术、SMS技术、手机APP应用及视频监控等技术,在大数据的基础上建立公路工程施工安全管理标准化物联网,构建施工单位、监理单位与建设单位一体化的“平安工地”建设管理平台,在施工过程中全寿命地对各项目实时动态管控、监督与预警,使各部门信息实现共享,有效控制风险,确保各项目平安可控。
二、系统简介
系统采用三层结构的分布式的应用程序模型以及图数据库结构模型,两种模型的结合具有重用组件的能力、基于扩展标记语言(XML)的数据交换、统一的安全模式和灵活的事务控制等特点,并支持 SOA 架构,具有统一开放的服务管理体系,不仅支持分布式应用,同时对外部系统有良好的应用集成能力。结合SOA架构,充分利用SOA架构的低耦合性、低成本、跨平台、易部署等等特点,使得系统在推广和使用过程中,更容易推广;同时,支持为企业或政府部门提供所需要的通用数据接口,增强系统的扩展性。
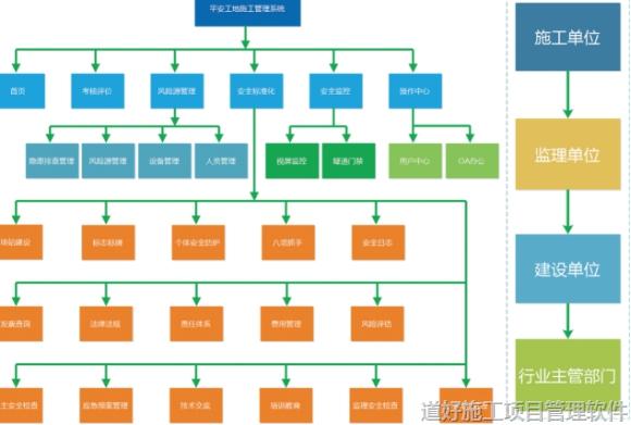
(一)系统总体架构图
(二) 图数据库架构的应用
利用图数据库不仅可以导入传统关系型数据库中的结构化数据,还可以是文本数据、社交数据、机器日志数据、实时流数据等特点,系统将安全生产中的日常关键性数据,例如:安全检查、特种设备等信息,结合到图数据库,通过图数据库作为大数据平台的图形化数据基础,更清晰的展示可视化安全生产信息平台。
(三) 用户关系图
(四)系统功能图
从系统功能的横向拓展来看,系统结合了平安工地考核评价系统、风险源管理、安全隐患排查治理、安全标准化指南和安全监控等主要功能,从系统应用的纵向拓展来看,系统有效地结合施工单位、监理单位、建设单位、行业主管部门等各层级单位在安全生产管控中同一系统不同角色的应用。有效地对安全生产管理进行全方位、整体地管理。
(五) 施工现场管控示意图
以下是公路施工系统应用现场管理示意图,通过移动互联网技术、物联网技术和二维码技术,结合现场监控等手段,充分展示了公路工程施工安全管理系统在施工现场的全方位应用。
三、功能简介
(一)平安工地考核评价系统
根据《交通运输部关于开展公路水运工程“平安工地”考核评价工作的通知》(交质监发〔2012〕679号)文件和《湖南省交通运输厅关于开展公路水运工程“平安工地”考核评价工作的通知》(湘交质安〔2013〕275号)文件,建立全省公路水运工程“平安工地”考核评价系统。
平安工地考核评价功能图
(二)安全生产标准化管理
结合《公路水运工程施工安全标准化指南》,着重突出风险源管控、安全隐患排查治理、特种设备风险管控、现场安全检查及整改,通过标准化指南,旨在建立一套安全生产施工现场管控的标准化管理体系。
(三)大数据平台
为了更好展示各管辖项目安全生产状况,了解各地市项目进展和整体安全形势,系统提供一套安全生产信息可视化平台,实时显示施工现场的视频监控、特种设备运行情况、安全检查及整改回复统计、风险源台账及销号等关键性信息,更有效的为监管层数据全面掌控提供便利。
大数据平台
(四)二维码技术
系统自动为每一员工、机械、风险源分配一个二维码,并从日常安全管理工作中为其提取数据,进行分析整合,对不安全行为或状态进行预警,实现全寿命管理。
二维码技术的应用,可以实现:
Ø 方便全员参与管理。
Ø 将现场与台账关联起来。
Ø 责任到人,实现溯源。
(五)物联网平台
系统应用物联网技术对项目实时监控,并进行安全预警。主要有:隧道门禁系统、视频监控、架桥机监控预警。
其中隧道门禁系统由我公司自主研发的隧道门禁考勤系统,该系统不仅识别人员考勤信息,还能实现人员的精确定位,时刻掌握隧道人员施工位置。架桥机监控用于实时监控架桥机纵向行程、横向行程、高度、起重重量、风速以及架桥机视频监控等,对运行中的架桥机出现任何数据分析问题,都会给予安全预警,用以避免出现安全事故。
视频监控
隧道门禁
架桥机监控
(六)手机APP
作为未来信息化系统发展趋势,建筑工程施工安全管理系统有效地利用了移动互联网在施工现场方面、快捷等优势,将公路工程施工安全管理系统的主要功能结合至手机app应用。

图3.5 手机app网络图及功能界面图
四、数据采集及应用
综合以上系统功能组成和实际应用方面,充分考虑“湖南省‘平安工地’考核评价系统”目前在全省的使用范围及使用频率,利用系统在拓展方面已经实现的功能模块,目前系统可以为省交通运输和省质安局等单位提供以下数据信息
1、采集各项目“平安工地”考核评价信息,将“平安工地”考核评价结果纳入公路企业信用评价信息系统;
2、采集施工单位三类人员信息,形成全省施工单位三类人员信息平台;
3、采集施工单位特种设备信息,形成全省公路水运工程特种设备及作业人员动态管控系统;
4、采集各项目危险源信息及销号状态,形成全省公路水运工程危险源动态管控系统;
5、采集施工单位隧道门禁监控信息,形成全省隧道门禁系统施工安全管理信息系统。
五、效益分析
(一) 系统以风险源的辨识、生成、管理及销号为主线,施工安全标准化管理为基础,提高整体管理水平,将传统的被动型、经验型管理模式转变为主动型、系统型管理。
(二) 系统建立施工单位、监理单位、建设单位及行业主管部门多位一体的管理平台,通过全员的主动、积极参与,减少事故的发生,减少人员伤亡和财产损失,减少生产过程中出现的负经济效益。
(三) 系统管理流程严谨、责任到人,全面落实安全生产责任制,并可责任溯源,大大地提高了各干系的人安全管理责任心。
(四) 系统利用大数据技术对人的不安全行为与物的不安全状态进行跟踪、分析、监管,从根源上降低事故发生。
(五) 系统对每一个重大风险源进行全寿命的跟踪管理,分析隐患排查治理过程,并实时监控隐患,总结经验,从根源上降低事故发生。
(六) 物联网及二维码的应用将工程实体与资料文档切实结合起来,资料数据能真实反映实体,并自动生成分析报表,为决策层提供及时真实的数据分析。
(七) 各通知、公文、审批均有短信提示,提高了管理效率,再加上手机端应用的补充,让用户体验到方便、快捷、高水准的安全管理。
(八) 规范内业管理与有序、完整的资料台帐体系可为各干系人尽职照单免责。

